网络游戏在现代社会中的地位不断提升,然而在它的发展道路上,却必须遵守众多规范。这些规范包括但不限于企业所需的资质和许可证、对未成年人的保护、个人信息的保密以及知识产权的合法使用。这些问题不仅关系到企业的稳健成长,还紧密关联着众多玩家的切身利益。
网络游戏的资质与许可
网络游戏行业涉及多种业务,每种业务都有其特定的资质和许可条件。以游戏出版和运营为例,相关企业需遵守外资持股的约束。据2023年7月的数据,在88款通过审查的游戏中,有82款是由运营和出版双方共同申请的版号。这表明,合作出版已成为一种普遍现象。另外,《网络文化经营许可证》对于相关经营活动至关重要。尽管自2019年起,因部门职能变动,未获得此证并不妨碍某些活动的进行,但在此之前,它是运营公司必须具备的证件。过去,网络游戏运营公司还需获得《增值电信业务经营许可证》。
在申请游戏版号时,有些公司急于抢占市场,会在游戏尚未完成开发时就提交申请。这可能导致最终上线的游戏与审批通过的版本存在较大出入。比如,同一版号下,游戏名称或版本可能会发生变化。一旦出现重大调整,相关部门会要求企业重新提交申请。
外资持股限制
网络游戏公司在资质和许可方面受到一定程度的限制。比如,若公司欲涉足游戏出版或运营,外资持股需遵守特定规则。若违反规定,可能无法获得所需资质。尽管外国资本对游戏行业有一定兴趣,但实际市场操作必须遵守这些限制。这种限制对资本在游戏市场的布局和业务模式有一定影响。同时,这也给那些希望通过外资快速扩张或转型的游戏公司带来了不少挑战。
未成年人保护
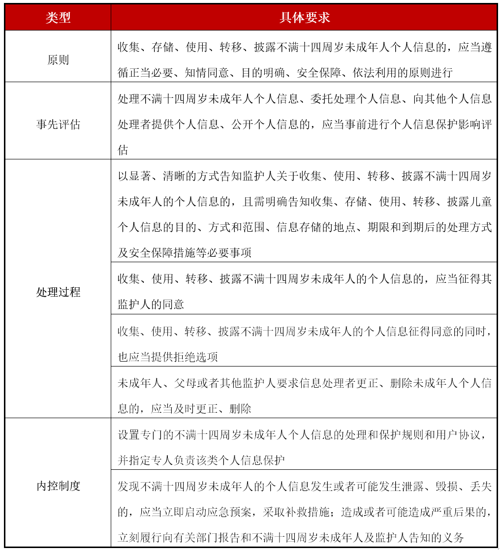
网络游戏对未成年人的保护至关重要。依据相关法规,玩家需用真实身份信息进行账号注册和登录。此外,游戏还需接入国家新闻出版署的防沉迷实名验证系统,并设定游戏时间上限。具体来看,许多学生可能利用课余时间玩游戏来放松,但新规限制了他们的游戏时间。家长认为,这有助于防止孩子过度沉迷游戏,从而保护他们的学业和身心健康。同时,对游戏公司而言,这也减少了因未成年人沉迷游戏而可能引发的道德和政策风险。
个人信息保护
网络游戏企业在实行实名制规定时,需搜集并处理用户的个人资料。企业需对此进行合理操作。这便意味着不应无节制地搜集和使用用户信息,同时必须遵守法律法规。比如,记录用户的性别、年龄等基础信息,用于调整游戏难度或匹配队友是恰当的。然而,若搜集涉及隐私的敏感信息,或是与游戏无关的数据,如家庭收入等,则显得不妥。用户最担忧的是个人信息可能泄露或被滥用。因此,游戏公司加强个人资料保护不仅是遵循规定,更是获取玩家信任的关键步骤。
知识产权合规
网络游戏开发和运营中,知识产权的合法性至关重要。这包括游戏代码的编写、角色形象设计以及故事内容等多个方面。若一款游戏因独特的角色造型而走红,其他公司若未获许可便进行抄袭,便构成了对知识产权的侵犯。网络游戏公司需加强自身知识产权的保护,避免被盗用。同时,它们还需遵守相关法规,确保不侵犯他人知识产权,以免遭受高额赔偿或法律诉讼的风险。
合规建议

网络游戏企业需设立健全的合规机构或团队,专门负责将自身业务与相关法律法规相协调。比如,针对不同资质的申请和续期,若专人负责,便能减少疏漏或延误。此外,企业内部需强化对法律法规的培训。毕竟,策划、运营、开发等团队在游戏全生命周期中都可能遇到合规挑战。再者,需与监管部门保持密切联系,以便政策法规更新时能迅速灵活应对,确保公司运营始终合规。

网络游戏公司的合法运营之路漫长且充满挑战。各位朋友,你们觉得在追求合法运营的过程中,最大的挑战究竟是什么?欢迎大家踊跃点赞、转发和留言交流。
